经营理念
经营理念:一流的产品、一流的服务,顾客至上,锐意进取,开拓创新,高效服务
服务目标:降低生产成本和缩短了订货的周期,令双方达到共赢
公司愿景:我们锐意进取、研发技术、总结经验、脚踏实地、用质量与产品布局全球
设计&服务
立生科技针对战略合作客户提供产品设计服务、售前售后技术支持,产品如何降低BOM成本、缩短生产周期和提升整体性能
- 根据客户对产品性能要求,提供最优势的解决方案
- 通过最优势芯片方案推荐,降低BOM成本,减少外围元器件
- 提升产品整体性能(效率、温升、余量以及外形体积优化)
- 对整体产品设计进行技术指导以及提供配套的专业服务
产 品 中 心






代 理 品 牌:
龙腾场效应晶体管 泰科天润SiC二极管和MOS管 矽力杰电源管理芯片 茂睿芯电源管理芯片 普诚马达驱动芯片





解 决 方 案
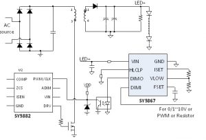
SY5882A+SY5867三合一调光方案
-
Compatible with 0/1~10V dimming, resistor dimming and PWM dimming.
-
Very simple external circuit.
-
The source current for passive 0~10V dimmer is adjustable.
-
The frequency of output is adjustable.
-
Compact package: SO8
项 目 流 程
项目需求分析
- 提出产品输出参数,整体性能要求
- 分析项目市场竞争力,通过我们提供方案解决项目需求
提供技术支持与服务
- 可提供测试样片,标准Demo板
- 可提供设计参考指导资料
- 可提供layout
- 可提供测试调试服务
电子元件配套供应
- 可配套集成电路芯片
- 可配套功率体管
- 可配套智能模块
降低成本,提升性能
- 使产品在市场更具竞争力
- 有最新性能
- 有最前沿科技
- 有最优势方案







